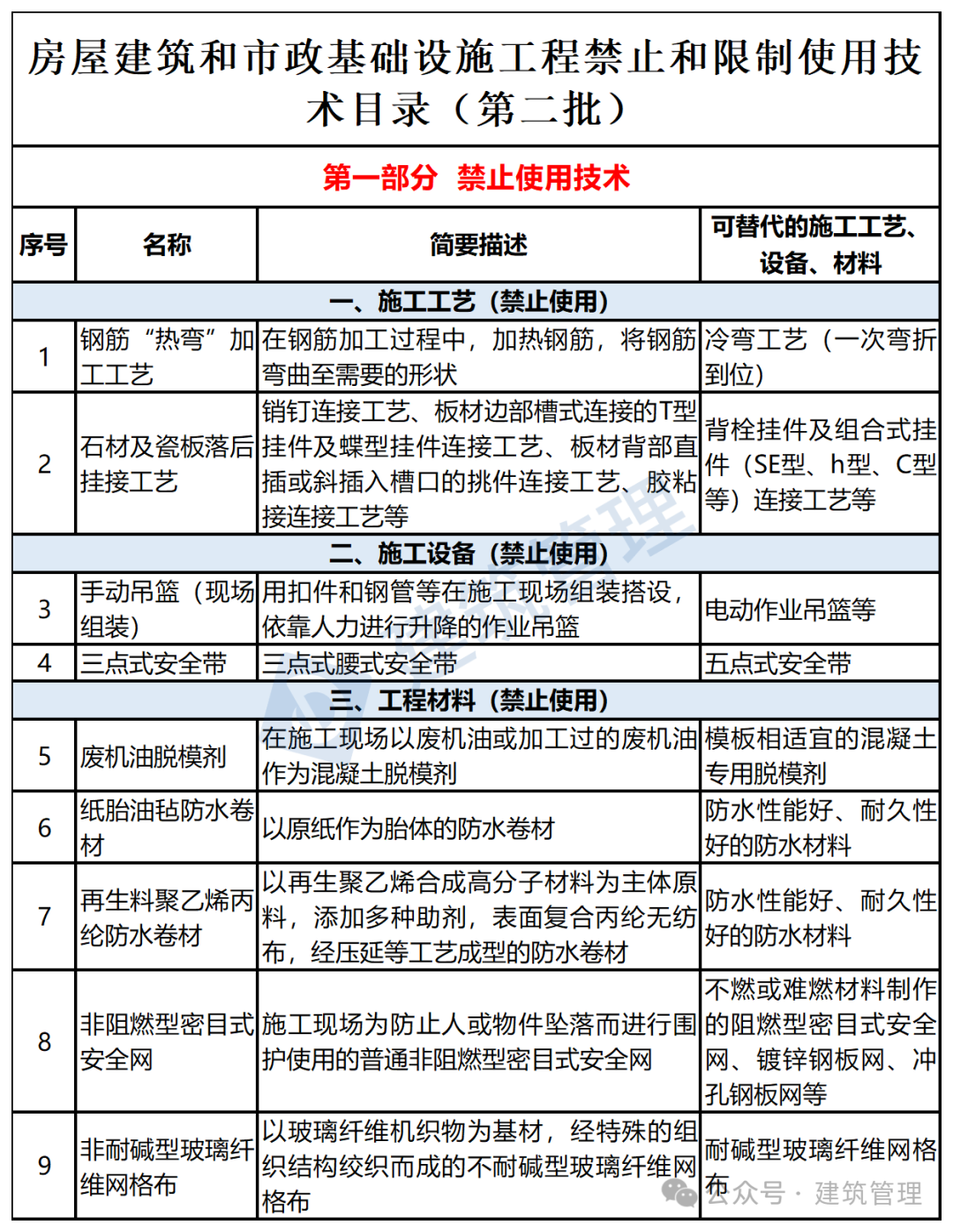
根据住建部2024年11月8日公告,《房屋建筑和市政基础设施工程禁止和限制使用技术目录(第二批)》自发布之日起9个月后,即2025年8月8日起正式执行。 《房屋建筑和市政基础设施工程禁止和限制使用技术目录(第二批)》明确了9项禁止使用技术和14项限制使用技术,全文如下: 自本公告发布之日起9个月后,在房屋建筑和市政基础设施工程新开工项目中,从业单位不得使用本《目录》所列禁止类施工工艺、设备和材料,不得在限制条件和范围内使用本《目录》所列限制类施工工艺、设备和材料。 钢筋“热弯”加工工艺 石材及瓷板落后挂接工艺 手动吊篮(现场组装) 三点式安全带 废机油脱模剂 纸胎油毡防水卷材 再生料聚乙烯丙纶防水卷材 非阻燃型密目式安全网 非耐碱型玻璃纤维网格布 第二批全部目录如下:
